
2024年9月8日下午,清华大学习近平新时代中国特色社会主义思想研究院常务副院长,日韩欧美中文教授、博士生导师——肖贵清教授应邀做客“领航讲堂”,作了题为“中国式现代化研究的整体性”的学术讲座。本次讲座由教育部“长江学者”特聘教授、湘潭大学毛泽东思想研究中心主任李佑新教授主持,马院一百八十余名师生聆听本次讲座。

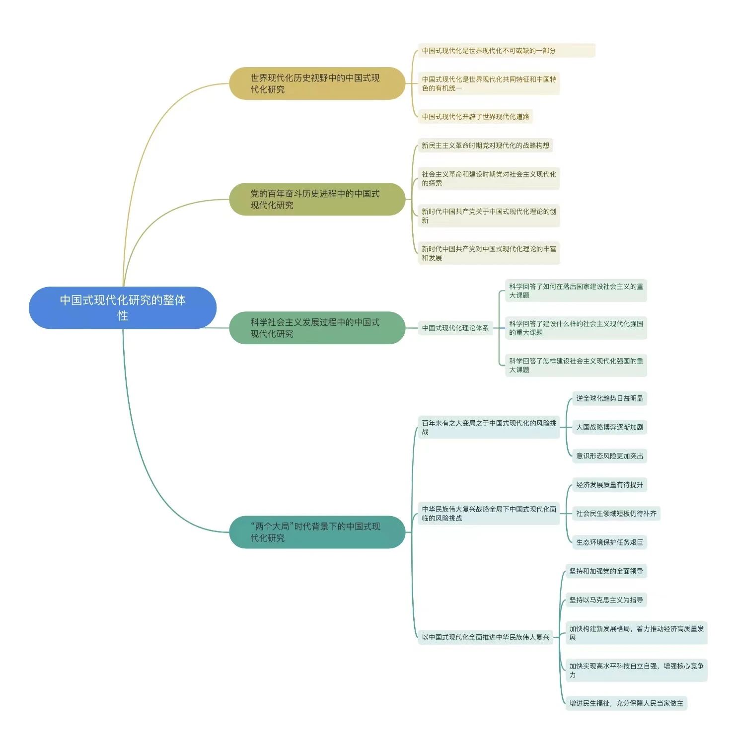
讲座在一片热烈的掌声中拉开帷幕,肖贵清教授用他独特的学术魅力,引领我们走进了关于中国式现代化研究的整体性问题的深入探讨。肖教授分别从世界现代化历史视野中的中国式现代化研究、党的百年奋斗历史进程中的中国式现代化研究、科学社会主义发展过程中的中国式现代化研究、“两个大局”时代背景下的中国式现代化研究四个维度详细阐述了中国式现代化发展的理论与实践。

肖教授指出,中国的现代化历程从未缺席世界现代化的三次浪潮,并阐明了中国共产党在不同历史时期对现代化的探索。他还探讨了中国式现代化与科学社会主义的关系,强调中国式现代化理论对科学社会主义的贡献,并分析了在世界百年未有之大变局和中华民族伟大复兴战略全局下的中国式现代化面临的风险挑战与机遇。

讲座结束后,肖教授与马院学生进行了互动,大家踊跃参与,就中国式现代化研究的整体性等相关问题与学生展开热烈讨论。

最后,肖教授鼓励与会者继续深入研究中国式现代化的理论与实践,鼓励湘潭大学老师和学子立足伟人故里,为推进中国式现代化贡献湘大智慧和力量。

